Восхищен Вашим энтузиазмом. Действительно, критиковать и давать советы проще. Я бы стал действовать: 1. Аналогично тому, как находят резонанс ящиков акустических систем: в данном случае от высоковольтного генератора, последовательно измерительный резистор и первичная обмотка, на вторичную вольтметр и осциллограф, 2. На вторичную обмотку сигнал с генератора через мощный усилитель, контроль выходного напряжения на первичной с нагрузкой. Если у Вас действительно есть возможность и желание снять АЧХ самого трансформатора, было бы очень интересно. Я все-же думаю, разработчик видел завал, нарисовал диапазон частот 20-20к, не указал по какому уровню он эти 20-20к получил и поэтому сделал к усилителю штатный эквалайзер.
(09-07-2018 22:42)yakoduke писал(а): Восхищен Вашим энтузиазмом. Действительно, критиковать и давать советы проще. Я бы стал действовать: 1. Аналогично тому, как находят резонанс ящиков акустических систем: в данном случае от высоковольтного генератора, последовательно измерительный резистор и первичная обмотка, на вторичную вольтметр и осциллограф, 2. На вторичную обмотку сигнал с генератора через мощный усилитель, контроль выходного напряжения на первичной с нагрузкой. Если у Вас действительно есть возможность и желание снять АЧХ самого трансформатора, было бы очень интересно. Я все-же думаю, разработчик видел завал, нарисовал диапазон частот 20-20к, не указал по какому уровню он эти 20-20к получил и поэтому сделал к усилителю штатный эквалайзер.
Большое Вам спасибо. Все учту. Я теперь понял что прогуливать школу нехорошо. А что такое эквалайзер?
Дорогой коллега, нисколько не сомневаюсь в Вашем инженерном таланте, я бы никогда не нашел сил копать Прибой. А что такое эквалайзер я сам не знаю, просто слово понравилось.
Да, так вот, коллега, раззадорили Вы меня, я уж, грешным делом, было задумался, может со своим Прибоем что-нибудь сделать. Сегодня, вместо того, чтобы работать, рассматривал эл. схемы каскадов современных (после 2010 г.) ламповых усилителей с заявленной линейной АЧХ - одного итальянца и двух американцев по их сервисным мануалам. Получается вот что: завал на НЧ - общая болезнь усилителей с трансформаторным выходом, лечится либо предкоррекцией - включением перед оконечным каскадом ФНЧ, либо организацией частотозависимой обратной связи от выводов с части обмотки трансформаторов в сетки ламп. Пришел к выводу (или, очевидно), схема Прибоя в принципе не может выдать АЧХ 20-20к ни по уровню 3 дБ, ни по уровню 6, или 12 дБ, хоть ты его весь обмотай медью. Тем не менее, Прибой - достойный аппарат, но улучшать его трансформаторы бессмысленно, вместо этого - взять нормальный ЦАП, акустику с хорошей отдачей на НЧ и перестать использовать mp3, декодированные с винила 128 кбит/с. С уважением... Да, забыл, на всякий случай, дроссели там тоже не нужны, а то я здесь почитал...ах.у.... - как из Жигулей сделать Мерседес заменой колесных дисков.
(11-07-2018 01:41)yakoduke писал(а): Пришел к выводу (или, очевидно), схема Прибоя в принципе не может выдать АЧХ 20-20к ни по уровню 3 дБ, ни по уровню 6, или 12 дБ, хоть ты его весь обмотай медью.
Я не знаю что вы там хотите обматывать медью, но вы абсолютно не правы. У меня Прибой с перемотанными трансформаторами и максимальной выходной мощности в 27 ватт обеспечивает снизу 14-16 герц в ноль (потом сердечник насыщается, ибо измерения проводятся именно на максимальной мощности), а по верху примерно 40-50 килогерц (зависит от экземпляра железа), и это тоже на максимальной выходной мощности.
Выходные лампы те же, драйверная та же, первая конечно другая, ибо 6ж32п это ... ниже критики.
В Луганск. Конечно, вполне можно предположить, что с родным трансформатором сердечник насыщается на частотах выше Ваших 16 Гц и увеличение числа витков первичной обмотки будет обосновано. Однако, при насыщении сердечника будет искажаться форма сигнала, автор же указывает на спад на частотах ниже 100 Гц. У трансформаторов в режиме насыщения выходное напряжение не падает, оно просто не растет при увеличении входного, не так ли?). Поэтому я и заинтересовался. Второе. С увеличением числа витков в первичной обмотке должно снижаться быстродействие системы и опять же расти гармоники. Откровенно, не верю, что Вам удалось получить на том же железе такую АЧХ в области ВЧ с увеличенными обмотками, да и на НЧ тоже (генераторы, которые берут с 5-10-ти Гц не часто встретишь) на неискаженном сигнале. Про качество железа это действительно правильно, но я же в самом начале намекал автору что-то про керн.
В Харьков. Увы, по диплому всего лишь радиоинженер. Разве я дал повод автору обижаться?
Надеюсь, он оттает и присоединится к нашей околонаучной дискуссии, тем более, что автор то все же он и поднятая им тема действительно интересная.
Автору. Дорогой... уважаемый... не знаю уж как обратиться. Я, начинающий радиолюбитель, прошу Вас не сердиться. Мой, как могло показаться, сарказм был вызван исключительно подозрением, что покойный Владимир Александрович Стародубцев был не глупее нас с Вами.
Дорогой автор, обратите внимание, Вы уже пишете "похоже" а не "очевидно".
(11-07-2018 20:40)yakoduke писал(а): Мой, как могло показаться, сарказм был вызван исключительно подозрением, что покойный Владимир Александрович Стародубцев был не глупее нас с Вами.
Не надо сюда приплетать уважаемого Владимира Александровича!
Я был в Таганроге на заводе где собирали "Прибой". В тот день Стародубцева на заводе не было, и руку ему лично пожать не удалось. А вот с начальником цеха и начальником производства удалось пообщаться и на работе, и после. Все очень умные и образованные. И на вопрос ну почему же транс намотан так убого, мол что то вы ребята не догоняете, был дан очень профессиональный ответ и мотивация: отпускная цена с завода должна быть не более 200 рублей. И точка! И он для них был убыточным, и они были обязаны его выпускать как товары народного потребления.
Так что не надо тут умничать.
А вот железо там трансформаторное по истине уникальное! И найти подобное за все годы так и не удалось.
Слушайте, ну давайте поспокойнее, здесь же не токшоу. Я же ясно дал понять, что однозначного ответа не знаю. Вы говорите, что трансформатор убогий. Тут же, что железо отличное. Так в чем же убогость трансформатора: в количестве витков, способе намотки? Что, Таганрог по бедности не мог намотать + 10% меди? Ваши пояснения по поводу насыщения магнитопровода меня не убедили, но возбуждаться по этому поводу самому точно не следует. Усилитель с 75 Ваттным выходом имеет более высокое напряжение на анодах ламп, у него что, выходные тоже насыщаюся, но уже ниже 1 кГц? И вообще, что вы там все заводитесь с пол-оборота? У меня, например, завтра последний рабочий день, и в отпуск, это же счастье! Спокойной ночи.
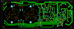
Вздравсвуйте , я конечно в вашем деле новичок ,понимаю все разговоры о навесном мантаже , но все же люблю повозиться и делать все на печатной плате и по этому, проведя некоторое время, нарисовал печатную схему по данной переделки согласно выложенной схемы.
Не судите конечно срого, надеюсь на Ваше понемание и на советы , что я сделал не правельно и помочь в исправлении ! вот фаил в LAY https://yadi.sk/d/xOFMjFP57kehug
и плата для подготовки тексталита, просто проще отдать немного денег рекламщикам и они на фрейзерном станке вырежут аккуратно тексталит, чем самому пелит отвертмя под панельки ламп ПЛК 50 https://yadi.sk/d/kBLkO89D8crjiw
программа Sprint-Layout легко конвертирует LAY в другие форматы которые понимает программа рекламщиков! я так делал небольшие лицевые панельки для приборов!
Ещё интересно, если заменить лампу 6н1п на 12ax7, всё же у 12ax7 коофициент усиления 100, а у 6н1п 35. Хотя рассеваемая мощьность у первой 1ватт , ау второй 2 ватта
цоколёвка у них одинакова
возможно тогда можно исключить лампу 6ж32п
Простите если спросил глупость! я все же еще пока только новичок!
(23-09-2018 11:31)sowa писал(а): Вздравсвуйте , я конечно в вашем деле новичок ,понимаю все разговоры о навесном мантаже , но все же люблю повозиться и делать все на печатной плате и по этому, проведя некоторое время, нарисовал печатную схему по данной переделки согласно выложенной схемы.
Не судите конечно срого, надеюсь на Ваше понемание и на советы , что я сделал не правельно и помочь в исправлении ! вот фаил в LAY https://yadi.sk/d/xOFMjFP57kehug
и плата для подготовки тексталита, просто проще отдать немного денег рекламщикам и они на фрейзерном станке вырежут аккуратно тексталит, чем самому пелит отвертмя под панельки ламп ПЛК 50 https://yadi.sk/d/kBLkO89D8crjiw
программа Sprint-Layout легко конвертирует LAY в другие форматы которые понимает программа рекламщиков! я так делал небольшие лицевые панельки для приборов!
Ещё интересно, если заменить лампу 6н1п на 12ax7, всё же у 12ax7 коофициент усиления 100, а у 6н1п 35. Хотя рассеваемая мощьность у первой 1ватт , ау второй 2 ватта
цоколёвка у них одинакова
возможно тогда можно исключить лампу 6ж32п
Простите если спросил глупость! я все же еще пока только новичок!
12АХ7 ненада! У меня есть своя разработка печатной платы. Она совсем не похожа на заводскую. У меня выходные лампы стоят по краям платы.